隨著新冠肺炎疫情明朗化,發展商開始積極推售新盤,以多種優惠吸引置業人士眼球。上車人士在一手樓花與二手物業中選擇心水單位,除了要考慮價錢、物業質素及環境,還需要考慮何時付款、申請按揭及入住時間。今次我們一次過提供一手樓花及二手物業的置業流程,以供大家參考。
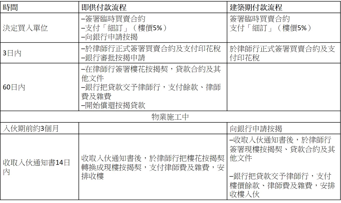
一手樓花:即供建築期按揭申請時間不同
一手樓花主要分為即供及建築期付款,發展商通常為即供提供較多付款優惠,建築期即可在入伙前才需要支付餘額,又可以選擇去年10月推出的新按揭保險,兩者各有好壞。如果選擇即供付款,在簽署臨時買賣合約後便要向銀行申請及償還按揭,但如果使用建築期,申請按揭的時間推遲至入伙前約3個月。
即供及建築期買賣流程:

二手物業:簽臨約後申請按揭
二手物業的買賣流程較為簡單,在正式買入單位前,為了確保申請按揭暢順,可以初步查詢按揭計劃,了解物業估價、按揭利率、現金回贈及每月供款。當買賣雙方經地產代理協商好條件後,便要簽署臨時買賣合約及委託律師處理交易事宜,同時買方正式申請按揭。當買方律師接獲賣方律師的樓契後會查核業權,如果發現業權有不清楚地方,會向對方提出質詢。成交日前,雙方會再次檢視單位,如無問題,買方律師便會向銀行提款,並在完成交易日或之前,把餘款送至賣方律師行賬戶完成交易。
二手物業買賣流程表: 
上車買樓雖然涉及繁瑣開支,但只要細心部署及選擇適合的按揭計劃,置業路上便能暢通無阻。